
模具注塑成型是批量生产某些形状复杂部件时用到的一种加工方法。具体原理指:将受热融化的塑胶原材料由注塑机螺杆推进高压射入塑胶模具的模腔,经冷却固化后,得到塑胶成形产品。

塑胶模具由动模和定模两部分组成,动模安装在注射成型机的移动模板上,定模安装在注射成型机的固定模板上。在注射成型时动模与定模闭合构成浇注系统和型腔,开模时动模和定模分离以便取出塑料制品。
模具的结构虽然由于塑料品种和性能、塑料制品的形状和结构以及注射机的类型等不同而可能千变万化,但是基本结构是一致的。模具主要由浇注系统、调温系统、成型零件和结构零件组成。其中浇注系统和成型零件是与塑料直接接触部分,并随塑料和制品而变化,是塑模中最复杂,变化最大,要求加工光洁度和精度最高的部分。
注塑模具是一种生产塑胶制品的工具;也是赋予塑胶制品完整结构和精确尺寸的工具。注塑成型是批量生产某些形状复杂部件时用到的一种加工方法。具体指将受热融化的塑料由注塑机高压射入模腔,经冷却固化后,得到成形品。
模具组成
模具的结构虽然由于塑料品种和性能、塑料制品的形状和结构以及注射机的类型等不同而可能千变万化,但是基本结构是一致的。模具主要由浇注系统、调温系统、成型零件和结构零件组成。其中浇注系统和成型零件是与塑料直接接触部分,并随塑料和制品而变化,是塑模中最复杂,变化最大,要求加工光洁度和精度最高的部分。
注塑模具由动模和定模两部分组成,动模安装在注射成型机的移动模板上,定模安装在注射成型机的固定模板上。在注射成型时动模与定模闭合构成浇注系统和型腔,开模时动模和定模分离以便取出塑料制品。为了减少繁重的模具设计和制造工作量,注塑模大多采用了标准模架。
单分型面注塑模开模时,动模和定模分开,从而取出塑件,称单分型面模具,又称双板式模。它是注塑模具中最简单最基本的一种形式,它根据需要可以设计成单型腔注塑模,也可以设计成多型腔注塑模,是应用最广泛的一种注塑模。
双分型面注塑模双分型面注塑模有两个分型面,与单分型面注塑模具相比较,双分型面注塑模具在定模部分增加了一块可以局部移动的中间板(又叫活动浇口板,其上设有浇口、流道及定模所需要的其它零件和部件),所以也叫三板式(动模板,中间板,定模板)注塑模具,它常用于点浇口进料的单型腔或多型腔的注塑模具,开模时,中间板在定模的导柱上与定模板作定距离分离,以便在这两个模板之间取出浇注系统凝料。双分型面注塑模结构复杂,制造成本较高,零部件加工困难,一般不用于大型或特大型塑料制品的成型。模具四方孔这样加工,你看行不行?
带有侧向分型与抽芯机构的注塑模当塑件有侧孔或侧凹时,需采用可侧向移动的型芯或滑块成型。注塑成型后,动模首先向下移动一段距离,然后固定于定模板上的弯销的斜面段迫使滑块向外移动,与此同时脱模机构的推杆推动推件板使塑件自型芯上脱下。
带有活动成型零部件的注塑模由于塑件的某些特殊结构,要求注塑模设置可活动的成型零部件,如活动凸模、活动凹模、活动镶件、活动螺纹型芯或型环等,在脱模时可与塑件一起移出模外,然后与塑件分离。
自动卸螺纹注塑模对带有螺纹的塑件,当要求自动脱模时,可在模具上设置能够转动的螺纹型芯或型环,利用开模动作或注塑机的旋转机构,或设置专门的传动装置,带动螺纹型芯或螺纹型环转动,从而脱出塑件。
无流道注塑模无流道注塑模是指采用对流道进行绝热加热的方法,保持从注塑机喷嘴一型腔之间的塑料呈熔融状态,使开模取出塑件时无浇注系统凝料。前者称绝热流道注塑模,后者称热流道注塑模。
直角式注塑模直角式注塑模具仅适用于角式注塑机,与其他注塑模截然不同的是该类模具在成型时进料的方向与开合模方向垂直。他的主流道开设在动、定模分型面的两侧,且它的截面积通常是不变的,这与其他注塑机用的模具有区别的,主流道的端部,为了防止注塑机喷嘴与主流道进口端的磨损和变形,可设置可更换的流道镶块。
脱模机构在定模上的注塑模在大多数注塑模中,其脱模装置均是安装在动模一侧,这样有利于注塑机开合模系统中顶出装置的工作。在实际生产中,由于某些塑件受形状的限制,将塑件留在定模一侧对成型更好一些,这了使塑件从模具中脱出,就必须在定模一侧设置脱模机构
。今日推荐点击阅读:4 面滑块+动模缩芯,呕心沥血的模具力作
注塑模具由动模和定模两部分组成,动模安装在注射成型机的移动模板上,定模安装在注射成型机的固定模板上。在注射成型时动模与定模闭合构成浇注系统和型腔,开模时动模和定模分离以便取出塑料制品。为了减少繁重的模具设计和制造工作量,注塑模大多采用了标准模架。
浇注系统
浇注系统是指塑料从射嘴进入型腔前的流道部分,包括主流道、冷料穴、分流道和浇口等。
浇注系统又称流道系统,它是将塑料熔体由注射机喷嘴引向型腔的一组进料通道,通常由主流道、分流道、浇口和冷料穴组成。它直接关系到塑料制品的成型质量和生产效率。
4 面滑块+动模缩芯,呕心沥血的模具力作
主流道
它是模具中连接注塑机射嘴至分流道或型腔的一段通道。主流道顶部呈凹形以便与喷嘴衔接。主流道进口直径应略大于喷嘴直径(0.8mm)以避免溢料,并防止两者因衔接不准而发生的堵截。进口直径根据制品大小而定,一般为4-8mm。主流道直径应向内扩大呈3°到5°的角度,以便流道赘物的脱模。
冷料穴
它是设在主流道末端的一个空穴,用以捕集射嘴端部两次注射之间所产生的冷料,从而防止分流道或浇口的堵塞。如果冷料一旦混入型腔,则所制制品中就容易产生内应力。冷料穴的直径约8-10mm,深度为6mm。为了便于脱模,其底部常由脱模杆承担。脱模杆的顶部宜设计成曲折钩形或设下陷沟槽,以便脱模时能顺利拉出主流道赘物。4 面滑块+动模缩芯,呕心沥血的模具力作
分流道
它是多槽模中连接主流道和各个型腔的通道。为使熔料以等速度充满各型腔,分流道在塑模上的排列应成对称和等距离分布。分流道截面的形状和尺寸对塑料熔体的流动、制品脱模和模具制造的难易都有影响。
如果按相等料量的流动来说,则以圆形截面的流道阻力最小。但因圆柱形流道的比表面小,对分流道赘物的冷却不利,而且这种分流道必须开设在两半模上,既费工又不易对准。
4 面滑块+动模缩芯,呕心沥血的模具力作
因此,经常采用的是梯形或半圆形截面的分流道,且开设在带有脱模杆的一半模具上。流道表面必须抛光以减少流动阻力提供较快的充模速度。流道的尺寸决定于塑料品种,制品的尺寸和厚度。对大多数热塑性塑料来说,分流道截面宽度均不超过8m,特大的可达10-12m,特小的2-3m。在满足需要的前提下应尽量减小截面积,以增加分流道赘物和延长冷却时间。
浇口
它是接通主流道(或分流道)与型腔的通道。通道的截面积可以与主流道(或分流道)相等,但通常都是缩小的。所以它是整个流道系统中截面积最小的部分。浇口的形状和尺寸对制品质量影响很大。
浇口的作用是:
A、控制料流速度:
B、在注射中可因存于这部分的熔料早凝而防止倒流:
C、使通过的熔料受到较强的剪切而升高温度,从而降低表观粘度以提高流动性:
D、便于制品与流道系统分离。浇口形状、尺寸和位置的设计取决于塑料的性质、制品的大小和结构。一般浇口的截面形状为矩形或圆形,截面积宜小而长度宜短,这 不仅基于上述作用,还因为小浇口变大较容易,而大浇口缩小则很困难。浇口位置一般应选在制品最厚而又不影响外观的地方。
浇口尺寸的设计应考虑到塑料熔体的性质。型腔它是模具中成型塑料制品的空间。用作构成型腔的组件统称为成型零件。
各个成型零件常有专用名称。构成制品外形的成型零件称为凹模(又称阴模),构成制品内部形状(如孔、槽等)的称为型芯或凸模(又称阳模)。设计成型零件时首先要根据塑料的性能、制品的几何形状、尺寸公差和使用要求来确定型腔的总体结构。
其次是根据确定的结构选择分型面、浇口和排气孔的位置以及脱模方式。
最后则按控制品尺寸进行各零件的设计及确定各零件之间的组合方式。塑料熔体进入型腔时具有很高的压力,故成型零件要进行合理地选材及强度和刚度的校核。
为保证塑料制品表面的光洁美观和容易脱模,凡与塑料接触的表面,其粗糙度Ra>0.32um,而且要耐腐蚀。成型零件一般都通过热处理来提高硬度,并选用耐腐蚀的钢材制造。
调温系统
为了满足注射工艺对模具温度的要求,需要有调温系统对模具的温度进行调节。对于热塑性塑料用注塑模,主要是设计冷却系统使模具冷却。模具冷却的常用办法是在模具内开设冷却水通道,利用循环流动的冷却水带走模具的热量;模具的加热除可利用冷却水通道热水或蒸汽外,还可在模具内部和周围安装电加热元件。
成型零件
是指构成制品形状的各种零件,包括动模、定模和型腔、型芯、成型杆以及排气口等。成型部件由型芯和凹模组成。型芯形成制品的内表面,凹模形成制品的外表面形状。合模后型芯和型腔便构成了模具的型腔。按工艺和制造要求,有时型芯和凹模由若干拼块组合而成,有时做成整体,仅在易损坏、难加工的部位采用镶件。
排气口
它是在模具中开设的一种槽形出气口,用以排出原有的及熔料带入的气体。熔料注入型腔时,原存于型腔内的空气以及由熔体带入的气体必须在料流的尽头通过排气口向模外排出,否则将会使制品带有气孔、接不良、充模不满,甚至积存空气因受压缩产生高温而将制品烧伤。
一般情况下,排气孔既可设在型腔内熔料流动的尽头,也可设在塑模的分型面上。后者是在凹模一侧开设深0.03-0.2mm,宽1.5-6mm的浅槽。注射中,排气孔不会有很多熔料渗出,因为熔料会在该处冷却固化将通道堵死。排气口的开设位置切勿对着操作人员,以防熔料意外喷出伤人。此外,亦可利用顶出杆与顶出孔的配合间隙,顶块和脱模板与型芯的配合间隙等来排气。88条模具设计常用基本知识....温故而知新
结构零件
它是指构成模具结构的各种零件,包括:导向、脱模、抽芯以及分型的各种零件。如前后夹板、前后扣模板、承压板、承压柱、导向柱、脱模板、脱模杆及回程杆等。
1.导向部件
为了确保动模和定模在合模时能准确对中,在模具中必须设置导向部件。在注塑模中通常采用四组导柱与导套来组成导向部件,有时还需在动模和定模上分别设置互相吻合的内、外锥面来辅助定位。
2.推出机构
在开模过程中,需要有推出机构将塑料制品及其在流道内的凝料推出或拉出。推出固定板和推板用以夹持推杆。在推杆中一般还固定有复位杆,复位杆在动、定模合模时使推板复位。
3.侧抽芯机构
有些带有侧凹或侧孔地塑料制品,在被推出以前必须先进行侧向分型,抽出侧向型芯后方能顺利脱模,此时需要在模具中设置侧抽芯机构。
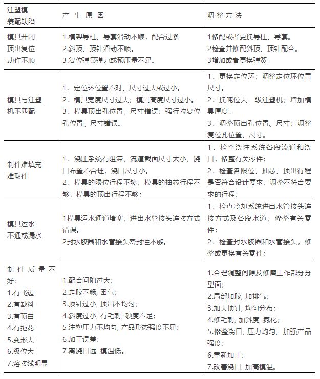
注塑模具常见缺陷及其调整方法
